11月25日,市发改委发布《关于制定调整火车站北广场等33个停车场机动车停放服务收费标准的通知(征求意见稿)》意见建议征求公告》。详情如下:
为解决十堰城区“停车难、停车贵”的问题,市发改委经与相关停车服务单位会商,按照“降低上限,低价从低”的原则对火车站北广场停车场等33个政府定价管理停车场机动车停放服务收费标准进行优化,起草了《关于制定调整火车站北广场等33个停车场机动车停放服务收费标准的通知(征求意见稿)》。现向社会公开征求意见,欢迎有关单位和各界人士提出宝贵意见和建议。
征求意见时间:11月25日—12月24日
通讯地址:十堰市政务服务中心A栋13楼(价格管理科)
邮政编码:442000
联系电话:0719-8677773
电子邮箱:syfgwjgglk@163.com
扫码查看完整方案
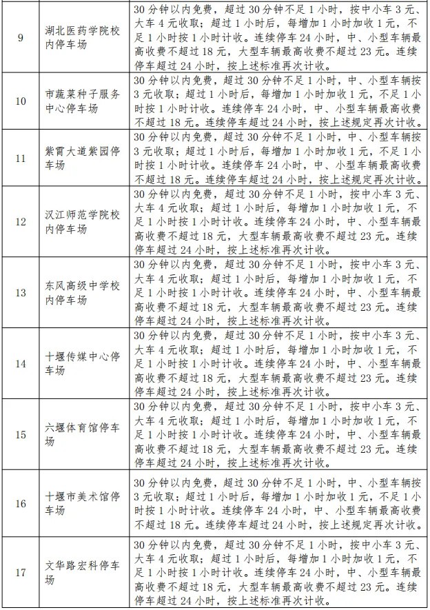
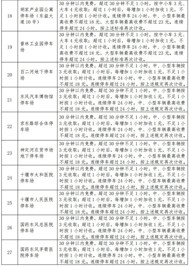
调整方案:方案以“降低上限,低价从低”为主要原则。
(一)调整范围。政府定价停车场33家。
(二)“降低上限”,即降低24小时收费上限价。中小车从24小时最高收取20元降低至18元,大车从24小时最高收取25元降低至23元。通过降低24小时连续停车上限价将直接减轻长时间停车者的经济负担。
(三)“低价从低”,坚持首付费从低原则。四方山南门等停车场现行大车首付费高于4元的调整为4元;牛头山森林公园等现行中小车辆首付费低于3元,不予调整。




编辑:陈琦